Main Results
The main results of the TRACES project are primarily characterized by the contributions of the theses of Daniela Milon-Flores (focused on axes 1, 2, and 4) and Flann Chambers (focused on axes 3 and 5), which form the two pillars of the scientific approach advocated.
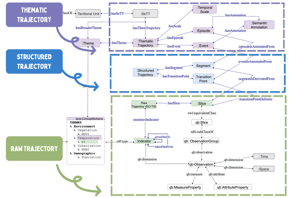
At the heart of the work in axis 2 (see Methods and Approaches), Daniela Milon-Flores’ thesis, entitled “OFf-SETT: an ontological framework for the semantic environmental trajectories of territories” and defended on October 15, 2025 at the University of Grenoble Alpes, focuses on the design and implementation, using Semantic Web languages and technologies, a software framework based on an ontology called SETT to represent, query, and publish the semantic environmental trajectories of territories on the Web of Data. The SETT ontology is a model that describes three types of trajectories: raw trajectories representing time series of Earth observation measurements (from the work of axis 1), structured trajectories in which raw trajectories are transformed by segmentation and change detection methods (from the work of axis 4) into sequences of states and transitions, which are semantically annotated through the thematic trajectories that make up a semantic environmental trajectory (SETT). SETT improves interpretability and facilitates the analysis of a territory’s evolution from an environmental perspective.

The Off-SETT framework provides a processing flow or pipeline that enables: 1) the transformation of time series of satellite index measurements into knowledge graphs (KG) organized within an RDF Data Cube; 2) extracting, using SOLAP-type operators, the KG of a raw trajectory of a satellite index for a given period and territory; 3) segmenting a raw trajectory into a KG representing a structured trajectory (sequence of segments and inflection or change points); 4) annotate the structured trajectory with appropriate vocabulary and exogenous contextual information in order to obtain the KG of a thematic trajectory; 5) query, via standard SPARQL queries, the SETTs composed of the thematic trajectories developed; 6) visualize and compare the SETTs through a graphical interface. Finally, it has also been shown that the SETT ontology and the Off-SETT framework can be used to process time series of various indicators, paving the way for the generation of semantic trajectories of socio-economic, demographic, electoral, and other territories.

At the heart of the work in axis 5 (see Methods and Approaches), Flann Chambers’ thesis, entitled “Autonomous generation of a public transport network using an agent-based model: mutual enrichment with knowledge graphs for sustainable urban mobility” and defended on December 19, 2024, at the University of Geneva) explores the mutual contribution of agent-based models and knowledge graphs to produce decision-making tools useful for the development of public policies aimed at implementing sustainable urban mobility. Three agent-based models were designed and developed, and form the basis of the thesis’s contributions. The first, dedicated to the study of commuting along the Cornavin-Meyrin-CERN axis, illustrates the ability of agent-based models to capture public transport use according to the age groups of a population and the effect of the quality of public transport services on residential choices.


The second model uses a DPSIR framework (developed in axis 3) to study the impact of the combined effect of residential supply and public transport supply on residential choices. The third model combines an agent-based model with ontology and knowledge graphs (from work in axis 3) to reproduce the history of development and predict the future evolution of the public transport network in the Greater Geneva region, based on population distribution (which is itself linked to public transport provision).
Combining agent-based models with knowledge graphs simplifies the model parameterization process and scenario design. It allows the data used by the models to be updated and unifies stakeholders around a common vocabulary and set of grammar rules, paving the way for agent-based digital twins to guide political decision-making processes and help shape the sustainable cities of tomorrow.

